青岛能源集团有限公司突发事件信息报告及处置管理规定
青岛能源集团有限公司
突发事件信息报告及处置管理规定
第一章 总 则
第一条 为加强青岛能源集团有限公司(以下简称“集团”)突发事件管理,规范突发事件工作程序,有效提高突发事件处置效率,及时准确掌握相关信息,取得指导和处置的主动权,最大限度降低社会影响,结合集团实际,制定本规定。
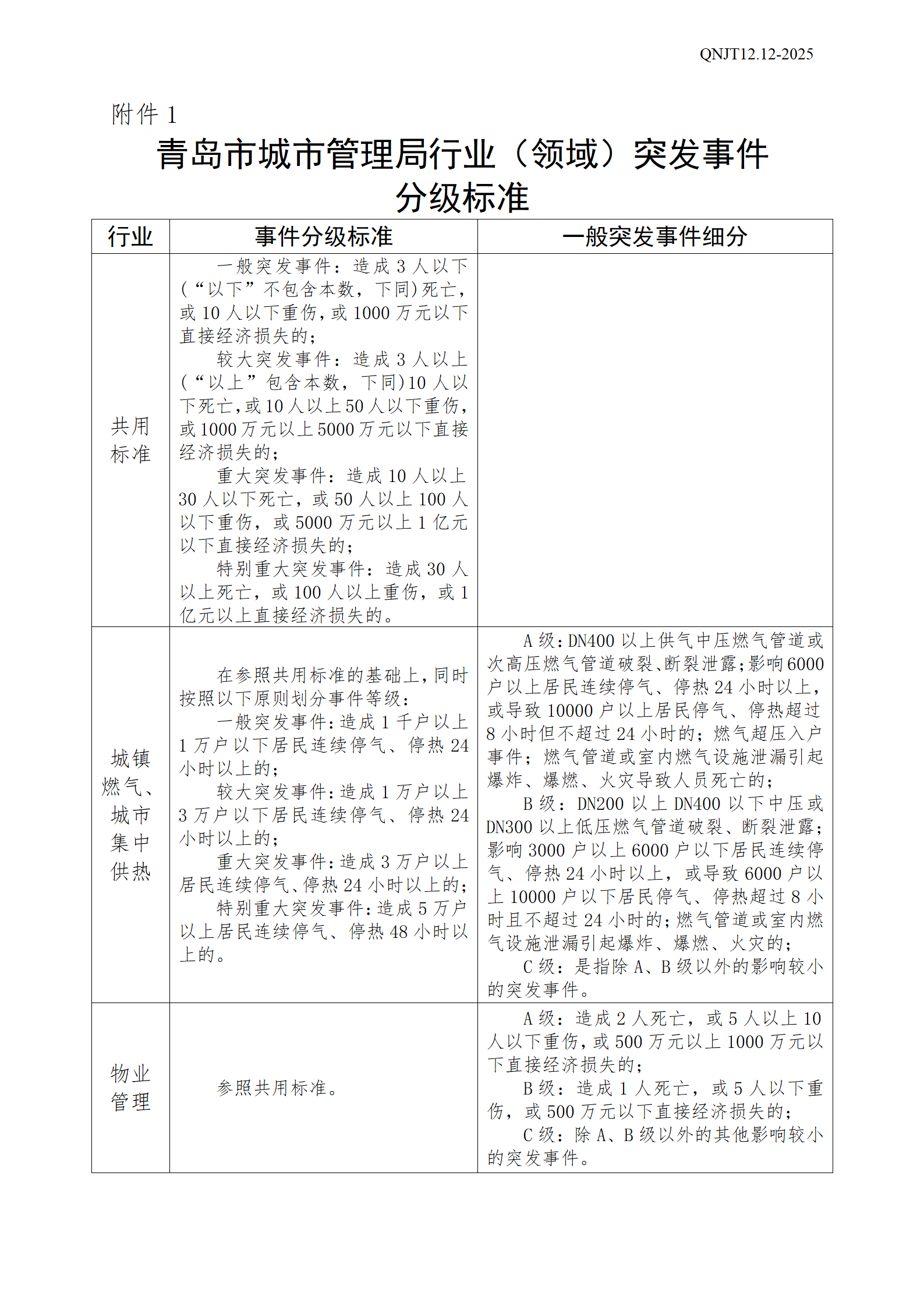
第二条 突发事件分级标准
按照性质、危害程度和影响范围等因素,突发事件分为特别重大突发事件、重大突发事件、较大突发事件和一般突发事件。一般突发事件细分为一般A级突发事件、一般B级突发事件、一般C级突发事件,事件分级的详细标准参见青岛市城市管理局行业(领域)突发事件分级标准(附件1)。
第三条 突发事件管理遵循以下原则:
(一)准确性:真实并客观地反映事实情况,不虚报、不瞒报。
(二)及时性:及时收集信息并快速报告、传递,当信息内容发生变化时迅速更新。
(三)全面性:完整地报告与传递信息,不遗漏。
第四条 本规定适用于集团总部及各单位。
第二章 组织与职责
第五条 集团成立突发事件处置领导小组,由集团主要负责人担任组长,集团安全生产、服务、舆情、信访、值班分管领导担任副组长,集团安全生产技术部、党群工作部、办公室、客户服务分公司负责人及各单位主要负责人为组员。
第六条 集团相关部门工作职责
(一)安全生产技术部是安全生产突发事件归口管理部门,负责制定安全生产突发事件报告及处置工作程序。
(二)客户服务分公司是服务突发事件归口管理单位,负责制定服务突发事件报告及处置工作程序。
(三)党群工作部是舆情突发事件归口管理部门,负责制定舆情突发事件报告及处置工作程序。
(四)办公室是信访、值班突发事件归口管理部门,负责制定信访、值班突发事件报告及处置工作程序。
第七条 集团直属各单位主要职责:
(一)按照国家有关法律法规要求,根据本规定,结合实际情况制定相应管理制度。
(二)组织开展各单位突发事件处置工作,及时、如实报告突发事件报告。
(三)按照集团相关规定建立突发事件台账,做好突发事件分析,落实预防措施,妥善保存相关资料。
第三章 突发事件处置工作程序
第八条 突发事件发生后,相关责任人应第一时间逐级汇报责任单位领导、二级单位负责人,并根据事件影响范围和危害及时启动相应预案。
第九条 对紧急(重要)事件,二级单位、总部相关部门负责人应立即向集团主要领导和分管领导汇报,并及时提报书面报告(对明确达到较大突发事件或者随着事态发展可能达到较大突发事件标准的,要在20分钟内口头汇报、50分钟内书面报送紧急信息)。
第十条 相关责任人第一时间将突发事件发生原因、发生时间、地点、人员情况、影响范围、预计恢复时间等信息报送集团生产调度中心、96556热线服务中心或其它集团相关部门。责任单位上报信息在96556热线服务中心公告栏发布和信息共享,作为热线中心和相关部门对外统一答复的依据。
第十一条 突发事件发生后,根据突发事件影响程度,责任单位应及时向事件发生地县级以上人民政府应急管理部门、负有安全生产监督管理职责的有关部门、所在地乡镇人民政府、街道办事处、所属区域城管部门及其他部门上报。其中需上报市委市政府值班室的信息由集团办公室统一提报,需“金宏网”上报政府其他相关部门的信息也可通过96556热线服务中心提报,96556热线服务中心同时抄报集团值班室。
第十二条 针对突发事件,责任单位应及时启动应急队伍、备足应急设备,同时集中企业专业技术力量,认真全面分析突发事件,研判主客观因素,综合施策,研究制定并立即采取可行可靠的处置措施。
第十三条 责任单位第一时间要为受突发事件影响范围内的用户发送温馨告知短信,同时加强与社区、物业和相关部门的沟通与联动,将相关信息实时共享,由社区、物业和相关部门协助进行用户告知。
第十四条 责任单位对多次来电用户,应高度重视主动联系和回访,并做好解释;对情绪激动用户应主动上门做好安抚;对用户意见建议做好记录形成清单作为答复、归档的依据,确保用户反映诉求得到快速回应、迅速反馈。
第四章 责任落实
第十五条 压实信息报送责任。集团直属各单位、总部各部门负责人为突发事件报告的第一责任人。事件发生后,要严格贯彻落实紧急信息报送制度,及时组织上报,实事求是,不得迟报、漏报和瞒报,不得避重就轻、漏报敏感信息。
第十六条 优化信息报送工作机制,强化分析研判,对情况不明、容易演化升级或形成重大影响的突发事件,应及时上报,避免生搬硬套标准而延误报送,严格落实“应报尽报”。
第十七条 畅通信息报送渠道,实现信息共享联动。集团建立突发事件紧急报告微信群,事件发生后,责任单位第一时间将事件相关情况在群内进行报告。微信群成员为集团安全生产、服务、舆情、信访、值班分管领导及部门/单位负责人,各单位党政主要负责人及安全生产、服务、舆情、信访、值班分管领导和部门负责人。微信群由集团客户服务分公司负责维护并监督事件办理进展,对信息报告及处置工作不力的单位,由集团相关部门按职责及相关规定予以考核。
第十八条 强化信息报送流程管理,细化报送环节和要求,确保责任到人,报送信息内容要素齐全,细节详细准确。
第十九条 强化现场调度。突发事件,各单位主要领导要下沉一线,深入查摆问题原因,加强调度,提升现场处置能力。
第二十条 建立健全追责问责制度。对因报告不及时或不实,延误处置,造成不良社会影响或其它严重后果的,依规依纪严肃追责问责。
第二十一条 涉及各版块突发事件具体处置程序执行相应管理规定,安全生产事件执行集团《供气供热突发事件、生产安全事故报告和调查处理管理规定》,服务事件执行集团《96556热线服务中心突发事件信息报告程序》,舆情事件执行集团《舆情管理与处置实施办法》,信访事件执行集团《信访工作管理规定》,值班事件执行集团《值班工作管理办法》。
第五章 检查与考核
第二十二条 集团总部各部门及各单位要认真落实本规定有关要求,完成情况列入集团绩效考核。
第六章 附 则
第二十三条 本规定由集团客户服务分公司负责解释。
第二十四条 本规定自发布之日起施行,2024年2月5日发布的《突发事件信息报告及处置管理规定》V1.0同时废止。
附件:1.青岛市城市管理局行业(领域)突发事件分级标准

