首页
走进青能
集团简介
企业文化
组织架构
下属企业
能源博物馆
党建群团
青能先锋
能源之家
新闻中心
集团新闻
媒体关注
集团期刊
青能融媒
服务指南
便民公告
价格收费
办事服务
一窗通办
服务政策标准
服务规章制度
安全警示
优化营商环境
信息公开
领导分工
招标信息
数据开放
规章制度
政务公开
信息公开目录
信息公开指南
联系我们
96556
搜索
服务指南
Service Guide
便民公告
价格收费
办事服务
一窗通办
服务政策标准
服务规章制度
安全警示
优化营商环境
首页
服务指南
办事服务
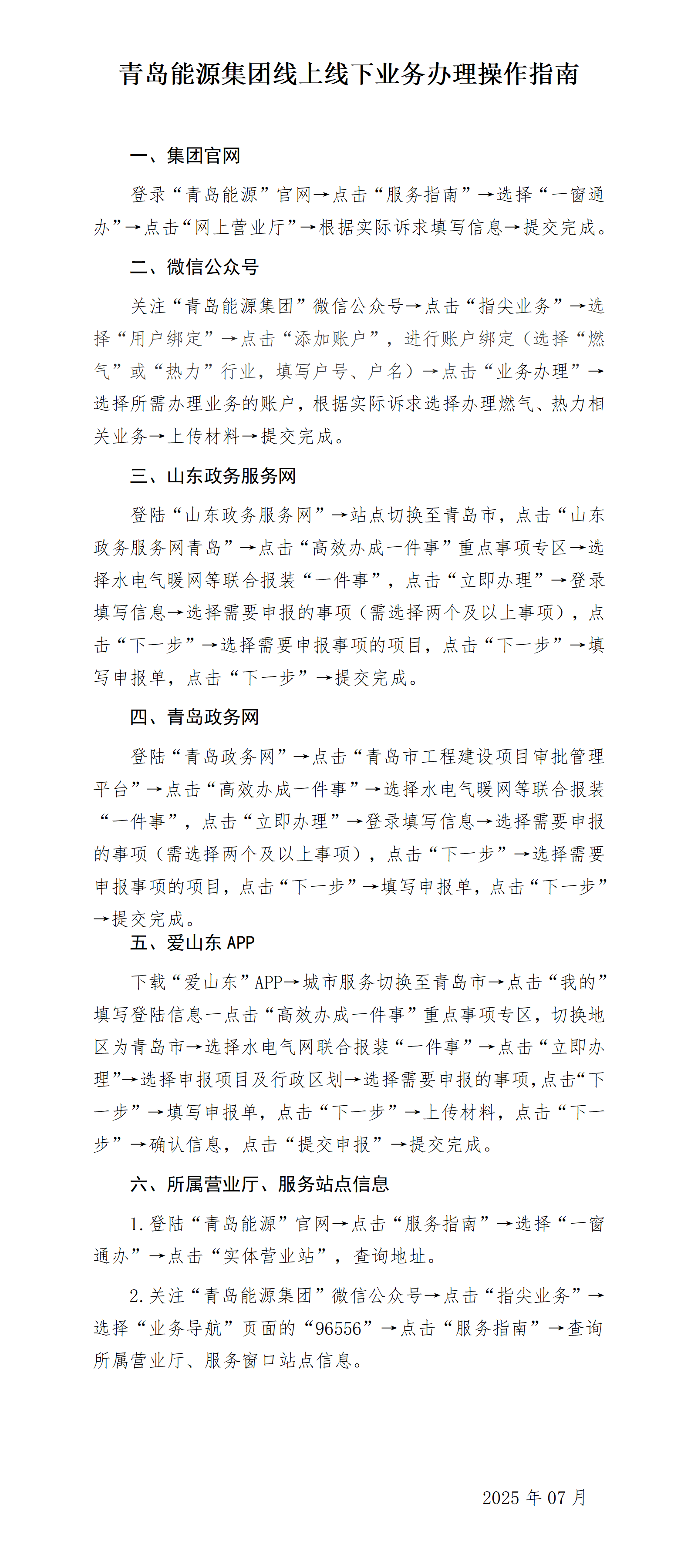
青岛能源集团线上线下业务办理操作指南
2025-07-17
返回
上一篇:无证明城市——“用证”事项清单
下一篇:青岛能源集团服务承诺
搜 索
选择发布年份
选择发布月份
1月
2月
3月
4月
5月
6月
7月
8月
9月
10月
11月
12月
搜 索
相关推荐
查看更多
2025年春节期间服务时间安排
查看更多
青岛能源集团线上线下业务办理操作指南
查看更多